20 UML Diagrams
Structural Diagrams
- 📦 Class Diagram: Models classes, attributes, methods, and relationships between classes. UML diagram - documentation
- 🧩 Object Diagram: Represents instances of classes and their relationships at a specific moment. UML diagram - documentation
- 🖥️ Component Diagram: Shows software components and their dependencies. UML diagram - documentation
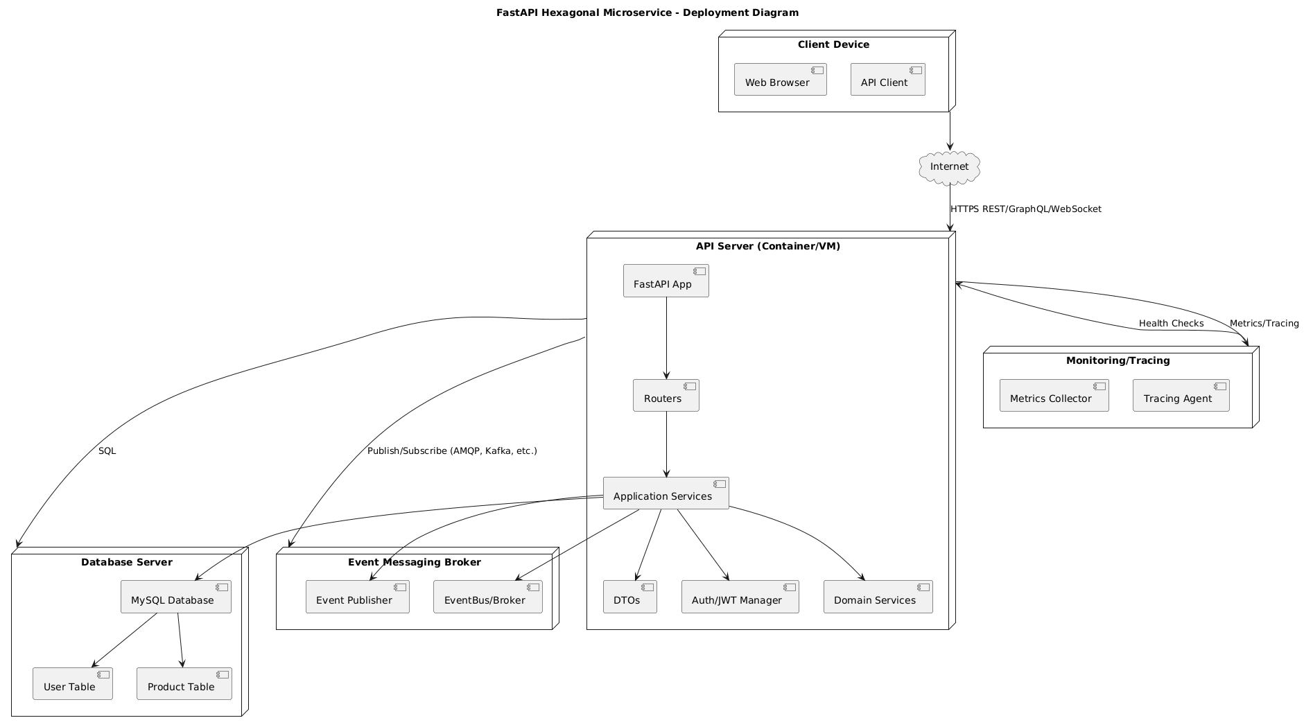
- 🛠️ Deployment Diagram: Represents physical nodes, devices, and artifact deployment. UML diagram - documentation
- 📁 Package Diagram: Organizes classes and components into packages for modularity. UML diagram - documentation
- 🔧 Profile Diagram: Extends UML with stereotypes and custom annotations. UML diagram - documentation
- 🏗️ Composite Structure Diagram: Describes the internal structure of classes and components with part relationships. UML diagram - documentation
Behavioral Diagrams
- 👤 Use Case Diagram: Identifies actors and system functionalities. UML diagram - documentation
- 🏃 Activity Diagram: Models workflows or processes inside the system. UML diagram - documentation
- 🔄 State Diagram: Describes object states and transitions between them. UML diagram - documentation
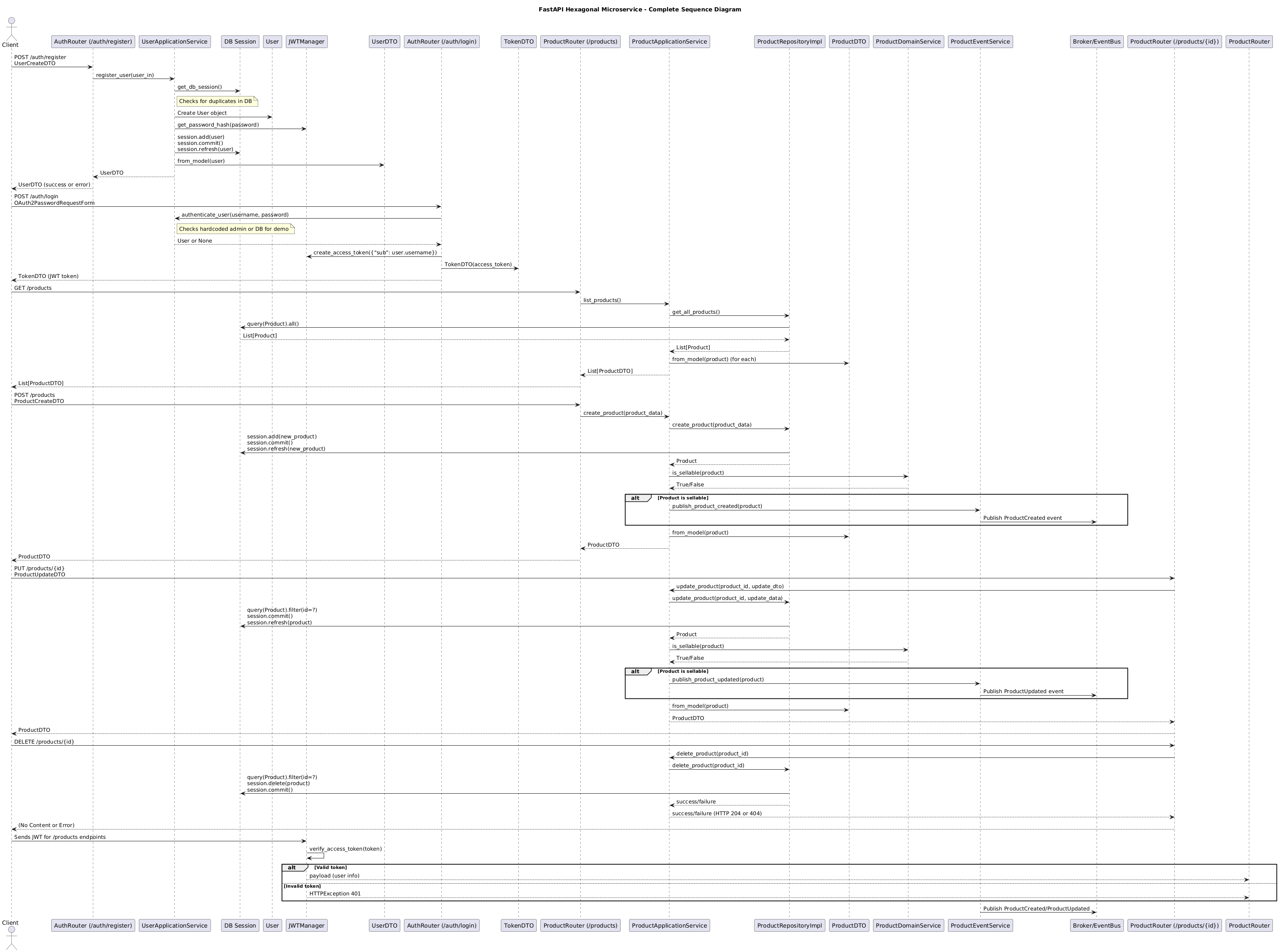
- ⏱️ Sequence Diagram: Shows interaction between objects over time. UML diagram - documentation
- 💬 Communication Diagram: Focuses on messages exchanged between objects or components. UML diagram - documentation
- ⏳ Timing Diagram: Models changes in objects with respect to time. UML diagram - documentation
- 🔗 Interaction Overview Diagram: Combines sequence and activity flows to describe interactions. UML diagram - documentation
Additional / Extended Diagrams
- 📊 Data Flow Diagram: Represents flow of information between processes (practical extension). UML diagram - documentation
- 🏢 Business Process Diagram: Visualizes business processes and decision points. UML diagram - documentation
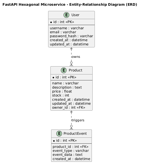
- 🗃️ Entity-Relationship Diagram: Models database structures and entity relationships. UML diagram - documentation
- 🏗️ Software Architecture Diagram: Represents high-level components and system connections. UML diagram - documentation
- 🔄 Extended State Transition Diagram: Describes complex object behaviors and detailed states. UML diagram - documentation
- 🔌 Interface / API Diagram: Documents how components interact at the interface or contract level. UML diagram - documentation
Tip: Use these diagrams to comprehensively document both the structure and behavior of your system.